
地址:
業務咨詢:
投訴建議:
服務熱線:
400-666-1678(免收話費)
總機:0755-8885-0135
一、MFi認證介紹
蘋果MFi認證,是蘋果公司(Apple Inc.)對其授權配件廠 一種標識使用許可,是apple公司"made for iPhone""made for iPod""made for iPad"的英文縮寫。
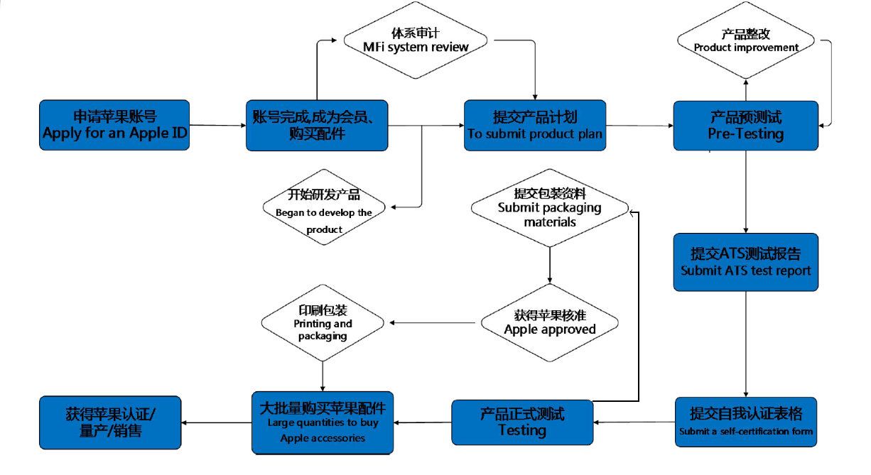
二、MFi認證流程
三、MFi產品范圍
蘋果公司銷售的部件有:
lightning連接器、身份驗證芯片、耳機線控、LAM模塊、iWatch無線充電模塊……
MFi認證的技術(產品列舉)MFi Certification Technology(products as examples)
1、Lightning and 30-pin connectors(蘋果數據線、車充、旅充、移動電源、背夾電源、無線充、擴展內存等);
2、HomeKit accessory Protocol (HAP)(智能家居);
3、Authentication coprocessors(用于需要身份識別的產品,比如導航,打印機,藍牙耳機等);
4、iPod Accessory Protocol (iAP), the protocol used to communicate with iPhone, iPad and iPod(使用到iAP協議同iPhone, iPad and iPod有數據交換的設備,導航,打印機,藍牙耳機,藍牙手表,醫療監護產品等);
5、AirPlay audio technology(智能音箱等音頻產品);
6、Wireless Accessory Configuration (WAC) feature(無線智能產品);
7、Headphone Remote and Mic feature(耳機和麥克風);
8、Lightning CommunicationModuleLAM(音頻耳機);
9、CarPlay technology(汽車導航產品);
10、MFi Game Controller technology(MFi游戲手柄);
11、MFi Hearing Aid technology(助聽器)。
四、MFi認證的價值
1、MFi認證企業也就是蘋果公司的會員,會員有向蘋果公司代理AVNET購買蘋果配件(lightning、耳機線控、無線智能IC等)資格、可以在通過認證的產品上使用MFi LOGO;
2、在競爭如此激烈的今天,MFi認證是3C配件企業產品升級、利潤增長的唯一機會;更是所有傳統電子電器企業進入智能產品領域的通行證;
3、企業提升品牌形象和產品價值的重要途徑,也是國外買家及零售商選擇供應商的首要條件。
五、Microtest的優勢
專業:我們熟悉MFi認證流程,精通MFi產品規范及標準,可為企業提供:蘋果MFi法規及帳號操作培訓輔導,產品PPID申請,產品預測及協助整改,產品正式送檢,包裝認證,整改及咨詢代理服務;
專注:我們是行業專業的MFi認證測試及代理機構,截止到2018年5月2日蘋果官網統計的數據顯示,全球MFi會員僅826家,中國MFi會員(含香港臺灣)648家,微測檢測服務的MFi企業達到600家(合作客商均有合作協議證明);
增值服務:通過對MFi認證會員多年的服務,我們同時可以為企業提供最有價值的資訊及相關資源,包括:蘋果公司委托的第三方公司審計前指導;MFi認證過程中及認證后(認證維護)咨詢及答疑;為MFi認證企業提供上下游供應鏈的資源對接(包含:優質方案公司、優質加工廠、高利潤高技術門檻的MFi產品、各類新奇特MFi產品等);
鄭重承諾:微測檢測是國家合格評定認可委員會CNAS、中國計量認證CMA認可的專業第三方實驗室,我們鄭重承諾:百分百通過,不成功全額退還所收款項。
六、周期和價格
周期:45個工作日起(在各方面準備就緒的情況下)
MFi會員申請:20個工作日
德勤工廠審查:15個工作日
產品預測及送檢:10個工作日
費用:面議(視產品及公司情況而定,不成功全額退款)
有意向者請撥打熱線13143431439(微信同號),添加客服微信獲取相關資料,并贈送相關項目測試服務。
七、聯系我們
Microtest是國家CNAS、中國計量認證CMA、美國實驗室認可協會A2LA、無線充電聯盟WPC、藍牙認證評估委員會SIG、亞馬遜Amazon等國際機構的認可實驗室。Microtest的使命:讓您的產品通全球!
業務咨詢:0755-88850135-1439/13143431439(微信同號)
聯系人:陳小姐
郵箱:mti@51mti.com

深圳總部
北京辦事處
上海辦事處
快速咨詢

